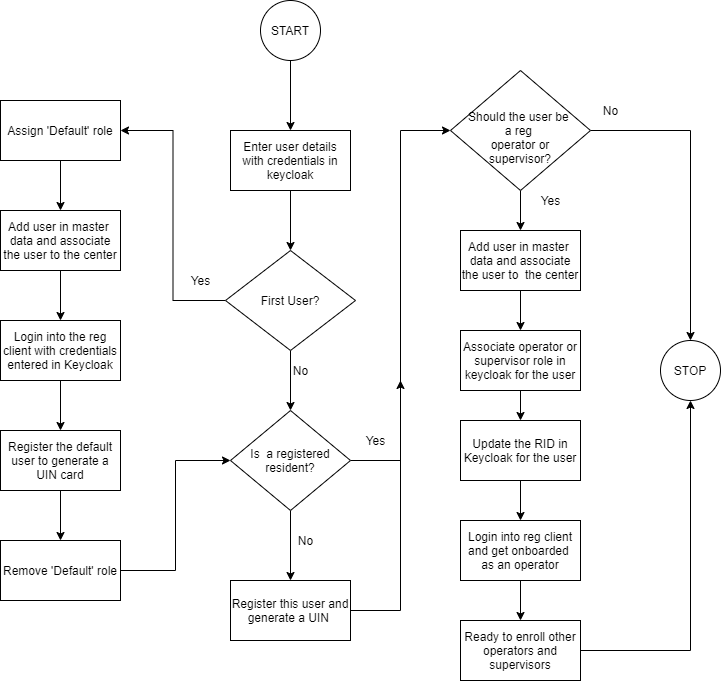
First User Registration and Onboarding
1. Creating the First User in KeyCloak
2. Creating the Relevant Master Data
3. Creating the First User in MOSIP
4. Allocating the RID to the User Created in KeyCloak
5. User On-boarding
Flow chart describing first user onboarding

Last updated
Was this helpful?